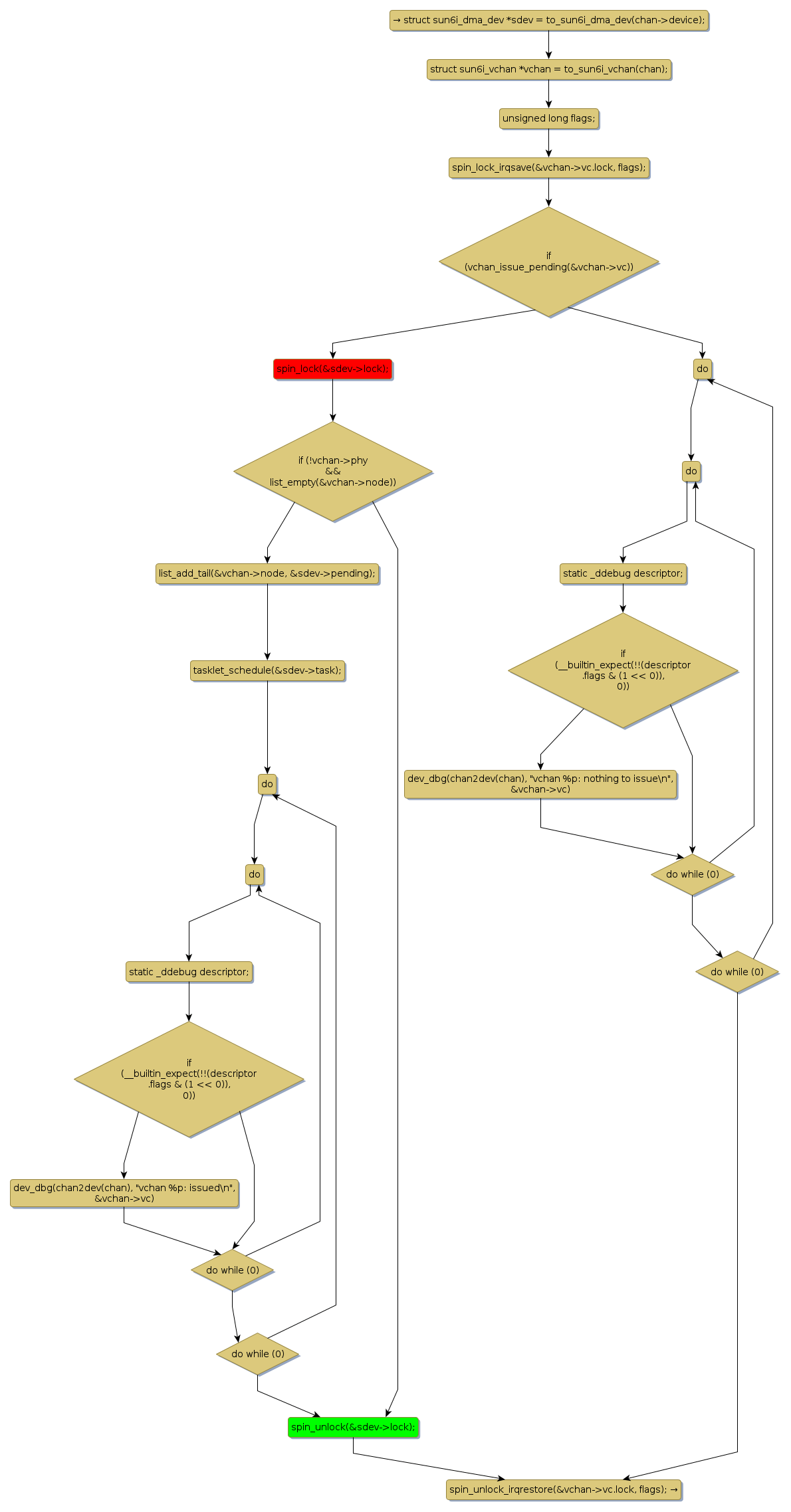
Instance Verification Kit (IVK)
spin lock @ [18885+23+/linux-3.19-rc1/drivers/dma/sun6i-dma.c]
Instance Signature: lock
|
The Matching Pair Graph:
|
|
Function Name
|
Control Flow Graph (CFG)
|
Events Flow Graph (EFG)
|
Source Correspondence
|
|
sun6i_dma_issue_pending
|
|
|
[18613+23+/linux-3.19-rc1/drivers/dma/sun6i-dma.c]
|